首页
home
走进徽投
About us
集团概况
组织架构
荣誉资质
集团大事记
新闻中心
news
集团要闻
通知公告
工作动态
子公司新闻
媒体聚焦
投资经营
management
城乡基础设施建设板块
国有资产运营板块
投资融资板块
置业建材板块
党的建设
work
从严治党
党群之窗
廉洁徽投
乐玩网页版
culture
加入我们
Join us
乐玩(中国)
contact us
招采专区
PROC.ZONE
乐玩(中国)
走进徽投
集团概况
组织架构
荣誉资质
集团大事记
新闻中心
集团要闻
通知公告
工作动态
子公司新闻
媒体聚焦
企业风采
招聘公告
招投标公告
项目建设
投资经营
城乡基础设施建设板块
国有资产运营板块
人文旅游版块
投资融资板块
置业建材板块
乡村振兴板块
党的建设
从严治党
党群之窗
廉洁徽投
乐玩网页版
加入我们
乐玩(中国)
招采专区
通知公告
集团要闻
通知公告
工作动态
子公司新闻
媒体聚焦
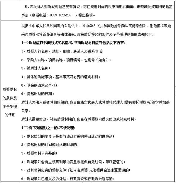
歙县陆壹零矿业有限公司工程车采购项目成交结果公告
2020-07-22
7549
信息来源: 乐玩网页版
[
小
中
大
]
返回列表
上一篇:
歙县自来水有限公司哈夫节采购项目(二次)流标公告 项目编号: BJJZ2020-0610
下一篇:
歙县古关西片区路网及配套基础设施建设工程 紫阳北路(丰五路-清紫路)建设工程小型项目发包公告
版权所有:乐玩网页版
皖ICP备19011087号
皖公网安备 34102102000232号
办公地址:安徽省黄山市歙县郑村镇郑村经一路1号 办公电话:0559-6521166
友情链接
友情链接
OA办公软件
省政府
市政府
县政府
歙县文明网
AK网页版页面登录
|
博鱼在线官网平台
|
乐动手机站·官方版在线
|
乐竞
|
三亿平台客服
|
乐投官方网页版
|
贝博首页(中国)网页版
|
马博网页版
|
拼搏app入口站官网
|